移至網頁之主要內容區位置
::: 臺北市立懷生國民中學

首頁公告彙整

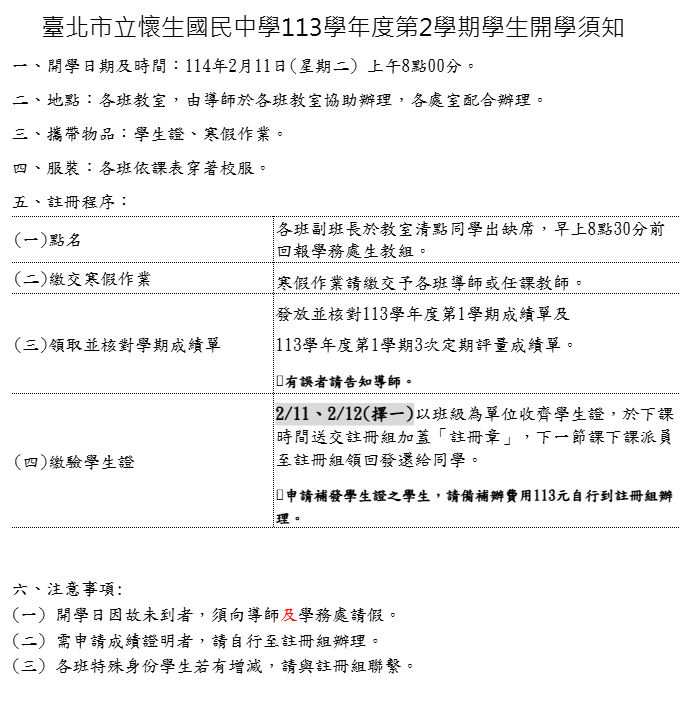
113學年度第2學期 學生開學須知

{{ $t('FEZ002') }} 教務處|



{{ $t('FEZ003') }} Invalid date

{{ $t('FEZ014') }} Invalid date|

{{ $t('FEZ004') }} 2025-02-08|

{{ $t('FEZ005') }} 184|